近日,公司龚国利教授团队在农林科学领域一区Top期刊《Journal of Agricultural and Food Chemistry》(IF:5.279)发表题为“Down-regulation of CASTOR1inhibitsheat-stressinducedapoptosis,promotescasein andlipidsynthesis inmammaryepithelialcells”的研究论文。该项研究揭示了热应激效应对哺乳动物乳腺上皮细胞泌乳过程的新型调控机制。论文第一作者为盖中朝博士,2019级硕士生王玉娇为第二作者,龚国利和空军军医大学二附院赵杰琼为共同通讯作者。
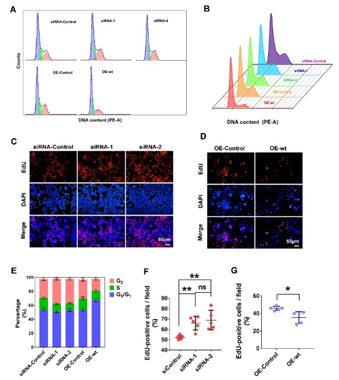
热应激会导致哺乳动物乳腺上皮细胞发生凋亡,致使牛羊等产奶量的降低。随着全球气温升高,热应激效应对畜牧和奶制品行业带来了严重影响。哺乳动物雷帕霉素靶蛋白(mTOR)信号通路是真核细胞合成与分解代谢的重要调控者,并且与细胞凋亡存在密切联系。CASTOR1蛋白是mTOR通路的上游调控因子,本文揭示了CASTOR1在调控热应激诱导乳腺上皮细胞凋亡过程中的作用,以及对乳腺上皮细胞泌乳的调控机制。

本研究揭示了CASTOR1在乳腺上皮细胞热应激凋亡和泌乳过程中扮演的重要角色。研究结果提示,下调乳腺上皮细胞中CASTOR1的表达能显著改善因热应激导致的泌乳量下降,为畜牧和奶制品行业应对全球气温升高提供新的思路和潜在策略。

文章链接:https://pubs.acs.org/doi/10.1021/acs.jafc.2c00877